ニュース
政治 : その他のニュース
[山口県議選]下松、光市は2回連続無投票 告示・周南市は定数2超の激戦に
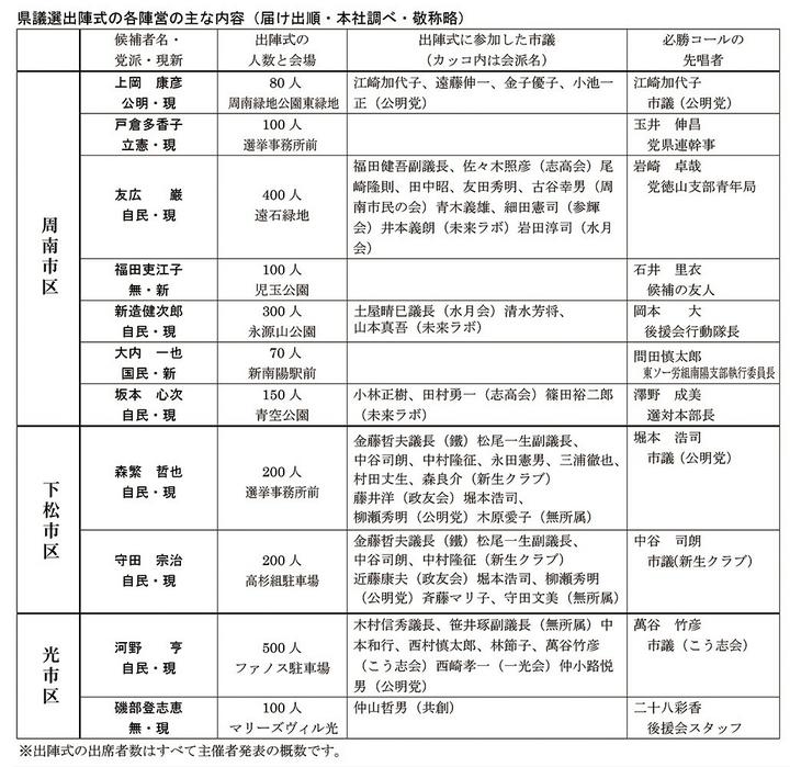
政治その他任期満了に伴う山口県議選が3月31日に告示され、周南3市の選挙区では予想された11人が立候補した。周南市区(定数5)は7人が立ったが、下松市区(定数2)と光市区(同)は現職しか立候補の届け出がなく、両市区とも2回連続で無投票になった。
3市各市長も関係陣営を激励
各陣営はいずれも午前中に出陣式を開いて必勝へ気勢を上げた。出陣式の参加者数が3市で最も多かったのは光市区の河野亨候補の約500人だった。
3市の各市長も活発に動いた。下松市区では自由民主党現職の森繁哲也、守田宗治両候補の出陣式に国井益雄市長が駆けつけ、光市区では市川熙市長が同党現職の河野候補の出陣式に出席した。
周南市の藤井律子市長は告示の前日までに自由民主党と公明党の立候補予定者の事務所を訪ねて激励した。両党とも16日(日)告示、23日(日)投票の市長選で藤井市長の推薦を機関決定している。
5議席を7候補で争う周南市区は激戦の様相だが、明確な争点に乏しいため有権者の関心は高いとは言えず、投票率が前回の43.51%からどう動くかで全体の情勢が左右されそうだ。
2区補選陣営や野党幹部も来援
11日(火)告示、23日投票の衆院山口2区補選の立候補予定者も出陣式や当選報告会に姿を見せた。
自由民主党新人の岸信千世氏(31)は下松市区の森繁、守田両候補の出陣式に出席したあと、周南市区の党公認3候補の事務所を回り、光市区の河野候補の当選報告会に出席した。
無所属元職の平岡秀夫氏(69)は周南市区の立憲民主党現職の戸倉多香子候補の出陣式に出席して、同4区補選の同党新人、有田芳生氏と並んでマイクを握った。
この日の夕方には周南市のJR徳山駅前に国民民主党の榛葉賀津也幹事長が訪れ、集まった支持者約50人に同党新人の大内一也候補の支持を訴えた。
(山上達也)
![]()
![]()
